上海欧孚通信
 
 
智能穿戴、室内外融合定位产品和方案 4G Cat.1腕表-手环,手表 4G Cat.1定位器-工牌,校徽,安全帽 4G Cat.1宠物定位器 LoRa产品-手环,手表,工牌,安全帽,网关 UWB产品-手表,工牌,安全帽,基站,信标 蓝牙BLE产品-手环, 信标, 网关 双频Wifi (5.8G+2.4G)数传产品
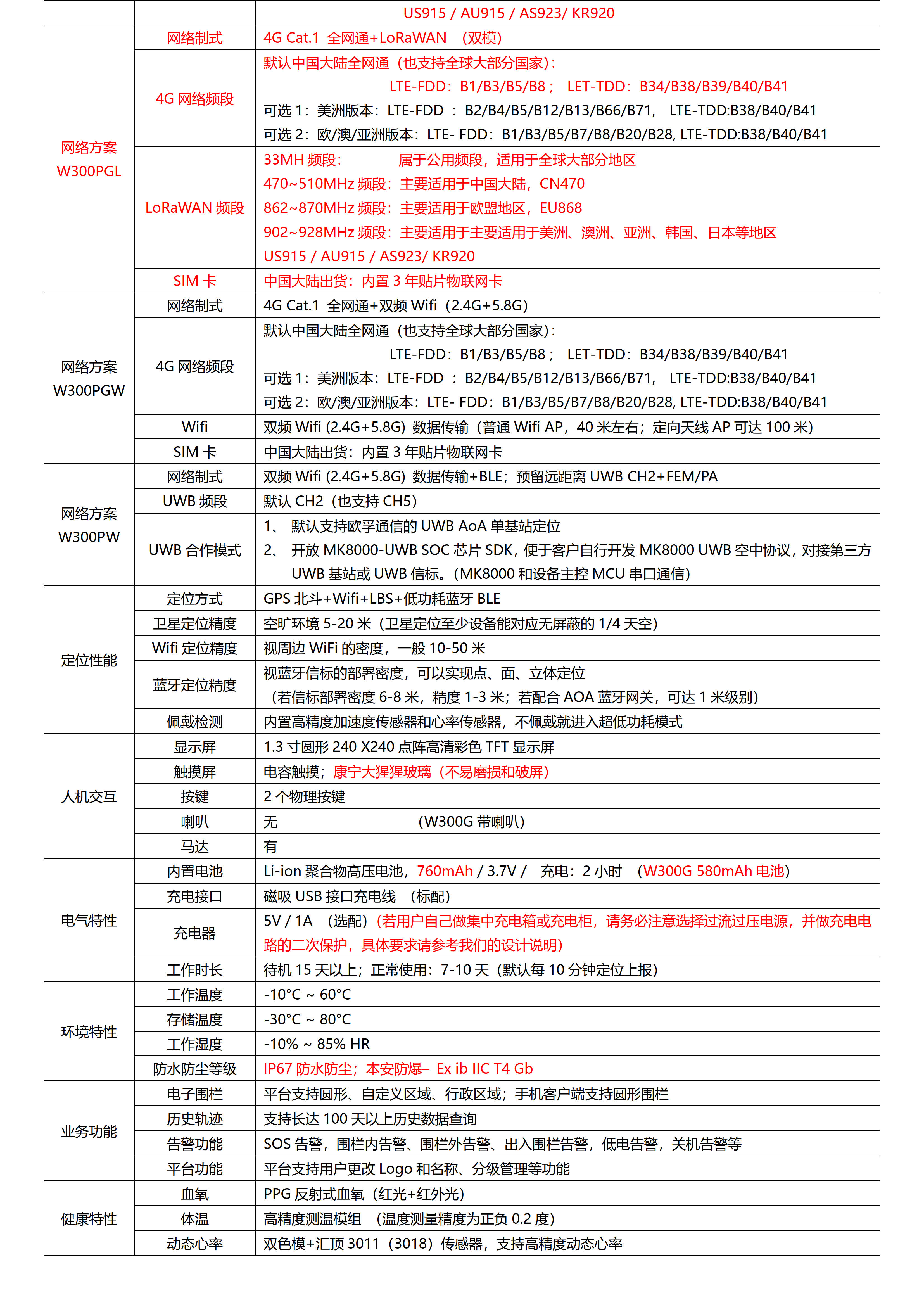
W300PL: 超大电池LoRa/LoRaWAN, 防水防爆, BLE+北斗, 血氧体温心率定位手表

W300PL-LoRa-LoRaWAN+BLE+GPS北斗 超大电池760mhA 全圆触摸屏定位手表_01.jpg

W300PL-LoRa-LoRaWAN+BLE+GPS北斗 超大电池760mhA 全圆触摸屏定位手表_02.jpg

W300PL-LoRa-LoRaWAN+BLE+GPS北斗 超大电池760mhA 全圆触摸屏定位手表_03.jpg

W300PL-LoRa-LoRaWAN+BLE+GPS北斗 超大电池760mhA 全圆触摸屏定位手表_04.jpg

W300PL-LoRa-LoRaWAN+BLE+GPS北斗 超大电池760mhA 全圆触摸屏定位手表_05.jpg

W300PL-LoRa-LoRaWAN+BLE+GPS北斗 超大电池760mhA 全圆触摸屏定位手表_06.jpg

W300PL-LoRa-LoRaWAN+BLE+GPS北斗 超大电池760mhA 全圆触摸屏定位手表_07.jpg

W300PL-LoRa-LoRaWAN+BLE+GPS北斗 超大电池760mhA 全圆触摸屏定位手表_08.jpg

W300PL-LoRa-LoRaWAN+BLE+GPS北斗 超大电池760mhA 全圆触摸屏定位手表_09.jpg

W300PL-LoRa-LoRaWAN+BLE+GPS北斗 超大电池760mhA 全圆触摸屏定位手表_10.jpg


 

俞先生:+8613611753876(微信, WhatsApp)

:jackyu@oviphone.cn

:上海市浦东新区张江路725号德宏商务楼7楼(非德宏大厦)

Copyright © 2008-2020 上海欧孚通信技术有限公司 版权所有    沪ICP备09065869号-2